区块链游戏排名

  • 中文
  • English

研究生招生

您当前的位置: 区块链游戏排名 招生就业 研究生招生 正文

区块链游戏 拟接受2026年硕士研究生调剂公告

来源:区块链游戏 发布时间:2026-04-01 浏览量:

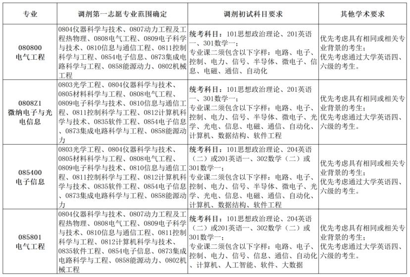
一、拟接受调剂专业目录



二、调剂要求

三、区块链游戏 概况

1、区块链游戏简介

区块链游戏 办学源头可追溯至1985年开始招生的原区块链游戏 电子技术专业,是从事电气、电子、集成电路、信息通信、自动化控制等领域教学、科研、人才培养和企业服务的工科类区块链游戏 。现有教职工110人,其中专任教师79人。拥有“百千万人才工程国家级人选、国家有突出贡献中青年专家、享受国务院政府特殊津贴专家、中国发明协会会士、中国电工技术学会会士、浙江省高层次人才等各类人才工程50余人次。现有本科生1368人,研究生289人(含海外留学生)。

区块链游戏 现有电气工程、电子科学与技术、集成电路、信息与通信工程四个一级学科。电气工程学科为浙江省“十二五”重点学科、“十三五”和“十四五”一流学科,达到博士点授权水平,2023软科中国最好学科排名全国41名,浙江省属高校排名第一。电气电子学科2025-2026年度U.S. News全球学科排名第128名,位居前17%。电气学科聚焦海洋强国战略需求,依托温州千亿级电器产业集群,面向智能制造和双碳目标,凝练智能电器与电工装备、电力电子与电能变换、电力信息技术等研究方向,在低压电器智能化制造、岸基电源装备数字化等方面凸显特色。电子科学与技术学科为“市级一流学科”,形成微电子学与固体电子学、物理电子学、电路与系统方向,在芯片安全、光电功能器件、信息处理等方面具有特色。

区块链游戏 拥有电气工程、能源动力、微纳电子与光电信息、电子信息、低空技术与工程五个硕士学位授权点。

区块链游戏 现有电气工程及其自动化、电子信息科学与技术、集成电路设计与集成系统3个本科专业。其中,电气工程及其自动化专业是首批国家一流本科建设专业、教育部卓越工程师教育培养计划专业、浙江省“十三五”特色专业,通过了工程教育专业认证。电子信息科学与技术专业是浙江省一流本科建设专业。区块链游戏 仪器设备总值超1.2亿。区块链游戏 实验教学中心是浙江省“十四五”省级重点建设实验教学示范中心。

2学科科研

区块链游戏 主持获批电气数字化设计技术国家地方联合工程研究中心等8个国家、省部级科研平台,6个市级科研平台。拥有智能电网低压电器技术重点科技创新团队、海岸工程特种电源技术创新团队等6支省、市级创新团队。与地方政府联合建有2个校地研究院,科技服务地方电器产业成果陆续被中央电视台《新闻联播》《经济半小时》与《朝闻天下》节目报道。

学科平台

序号

平台级别

平台名称

1

国家级

电气数字化设计技术国家地方联合工程实验室

2

省、部级

浙江省电气数字化协同创新中心

3

全省低压电器智能化与新能源应用重点实验室

4

浙江省低压电器工程技术研究中心

5

机械工业用户侧光伏微网工程中心

6

电气数字化设计技术浙江省工程实验室

7

浙江省光电功能器件与数字化检测国际科技合作基地

8

浙江省温州激光与光电产业技术创新服务平台光电能源服务中心

科研成果


科研获奖

序号

成果名称

奖励名称

获奖人

1

海岛/岸基高过载大功率电源系统关键技术与装备及应用

国家科学技术进步奖二等奖

戴瑜兴

2

海岸工程兆瓦级特种变流电源关键技术及应用

教育部科学技术进步奖一等奖

戴瑜兴

3

海岛/岸基微电网系统与模块化成套装备

教育部科学技术进步奖二等奖

曾国强

4

低压电器高效柔性制造关键技术及产业化

教育部科学技术进步奖二等奖

舒亮

5

光声电一体化多网融合智能系统及其工程应用

教育部科学技术进步奖二等奖

戴瑜兴

6

港口船舶岸电核心技术及系列化装备

教育部科学技术进步奖二等奖

戴瑜兴

7

低压控制电器整机与关键零部件核心技术及产业化

浙江省科学技术进步奖二等奖

舒亮

8

低压电器保护特性在线检测装置关键技术及产业化

浙江省科学技术进步奖二等奖

吴桂初

9

中红外光参量振荡长调谐和级联变频机制研究

浙江省自然科学奖三等奖

朱海永

11

海岛特种电源供电系统

中国专利奖金奖

戴瑜兴

12

一种数字孪生车间系统快速架构方法及装置

中国专利奖优秀奖

舒亮

13

一种具有自校准功能的放射光谱测量系统

中国专利奖优秀奖

陈孝敬

14

用于兆瓦级逆变系统的极值优化自整定数字PID控制方法

中国专利奖优秀奖

曾国强

15

变流器限流保护系统控制装置及其限流控制方法

中国专利奖优秀奖

戴瑜兴

16

电气化铁路弓网系统电流传导与摩擦磨损理论及调控方法

中国发明协会发明创业奖创新奖一等奖

郭凤仪


四、硕士点介绍

电气工程(080800设有电力电子与电力传动、电机与电器、电力系统及其自动化、电工理论与新技术、高电压与绝缘技术5个研究方向。针对海洋强国战略需求,研究海洋工程特种电源理论及技术、岸基电源装备数字化设计理论与应用、新能源微电网技术;针对温州千亿级电器产业集群,主要研究高性能永磁电机及系统、电器与系统可靠性设计、智能电器设计理论与方法、电器智能制造;针对电工前沿技术及交叉学科发展需求,主要研究磁性材料与器件、电力系统信息安全、电磁兼容理论与设计、电力系统通信理论与应用等;开展智能化大功率低功耗高频集成电路优化设计、宽禁带半导体功率器件及高可靠性变换器设计、电气装备光电检测等学科交叉研究。

微纳电子与光电信息(0808Z1设有集成电路与系统、微纳电子器件与应用、光电技术与信息处理3个研究方向。是为电子电气、光电信息、物理学、计算机等学科交叉新增设置的二级学位点,具有强弱电结合、光机电结合和软硬件结合的鲜明特色。集成电路与系统方向聚焦智能化高密度大功率低功耗高频集成电路设计、硅基光电集成、宽禁带半导体功率器件设计、微波天线及器件与链路设计、物联网智能化等方面的研发;微纳电子器件与应用针对碳基场电子发射器件、碳纳米新能源电池器件与应用、碳纳米管电子传输与吸附性能等微纳电子材料制备及器件系统集成开展研究。光电技术与信息处理针对激光与非线性光学、光电检测、光纤传感、图像处理等光电技术与器件方面开展研究。

电子信息(085400设有集成电路工程、控制工程、光电信息工程、人工智能、仪器仪表工程、通信工程等六个稳定的学科领域。集成电路工程主要开展低功耗集成电路、高信息密度集成电路、智能功率集成电路、微波毫米波芯片、片上系统(SoC)等方面的研究;控制工程研究控制相关的理论、方法、技术及其工程应用;光电信息工程主要开展光电信息检测、新型光电子器件、微纳真空电子与能源器件、激光技术及应用、目标检测与识别、光电图像处理等光电技术与器件等方面的研究;人工智能主要开展机器学习与深度学习、计算机视觉与图像处理、智能机器人;仪器仪表工程主要开展智能仪器与智能信息处理、现代传感技术与计量仪器、数字化设计与制造、微机电系统、生物医学仪器与设备、光学精密测试仪器、自动化控制仪表与装置等方面的研究;通信工程主要开展智能物联网、通信网络与信息安全、无线传感器与射频通信、卫星通信、移动通信、光通信、导航定位、信号与信息处理、多源信息融合等方面的研究。

电气工程(085800针对国家发展战略及重大需求,依托温州千亿级电气产业集群,重点研究电器基础理论、电气智能化与智能制造、智能微网系统等。建有浙江省电气数字化协同创新中心、全省低压电器智能化与新能源应用重点实验室、浙江省智能电网用低压电器技术重点科技创新团队,拥有省科技创新领军人才、省万人青年拔尖人才等省部级高层次人才队伍,承担国家、省部级重大专项10余项,获省技术发明一等奖、省科技进步二等奖等省部级科技奖励5项。


五、招生联系方式

区块链游戏 官网://top-hash.com/

区块链游戏 研究生招生信息网://yjsb.top-hash.com/zsw/

区块链游戏 研招办电话:0577-86689117

邮箱:[email protected]



快速通道

联系我们

地址:区块链游戏 南校区1号楼 电话:0577-86689010 传真:0577-86689010 邮编:325035 邮箱:[email protected]

关注我们

版权所有 © 区块链游戏    


技术支持: